近期,深圳大學醫學部藥學院程永現教授團隊,在美國化學會創辦的有機化學領域TOP期刊《Organic Letters》連續發表兩篇中藥藥效物質化學調控的文章:《Discovery of Populusone, a Skeletal Stimulator of Umbilical Cord Mesenchymal Stem Cells from Populus euphratica Exudates》和《(+/?)-Lucidumone, a COX-2 Inhibitory Caged Fungal Meroterpenoid from Ganoderma lucidum》,后者被遴選為封面文章。
揭示中藥藥效物質對于保障中醫臨床用藥的安全性與有效性、認識中藥治病的科學原理以及創制新藥與健康產品均具有重要意義。程永現教授團隊長期堅持在中醫治則治法啟發下開展中藥藥效物質的基礎與應用開發研究,并在蟲類中藥、靈芝類中藥及樹脂類中藥干預慢性病及新藥轉化研究方面形成了聚焦和特色。
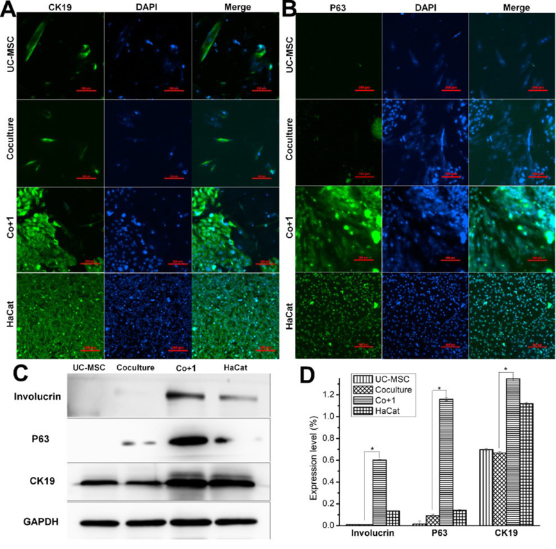
胡楊又被稱為大漠中的英雄樹,“生而千年不死、死而千年不倒、倒而千年不朽”是對胡楊的美譽。胡桐淚系胡楊在鹽堿的非生物脅迫下分泌的樹脂,自古被納入中藥使用。程永現與焦亞斌教授聯合培養的碩士研究生劉凱新從中分離鑒定了一個形狀上類似“蝸牛”的結構新穎的西松烷型二萜,借助仿生學啟發,繼而發現該分子可顯著促進間充質干細胞的增殖與分化,提示其對創面修復的潛力(Org. Lett. 2019,DOI: 10.1021/acs.orglett.9b00423; 我校朱艷霞博士為論文的共同第一作者)。


圖1胡桐淚中西松烷型二萜Populusone及其調控角質細胞基因和蛋白表達而促進間充質干細胞的增殖與分化;圖片來源:程永現課題組
靈芝又被稱為中華仙草,“如意草”,是同領域全球研究的熱點,靈芝也是中國大健康產業的重要元素,來自中國中藥協會等機構的數據顯示,目前國內從事靈芝產業的公司多達500多家,靈芝產業年產值接近百億元。就生物合成的角度而言,靈芝雜萜是一類經由莽草酸途徑和甲戊二羥酸途徑而生成的具有廣泛和重要藥理活性的混源萜類物質。程永現團隊曾開拓了靈芝雜萜的研究,并發現了一系列結構新穎且在抗臟器纖維化、神經系統調節等方面具有顯著生理活性的雜萜成分。靈芝是真菌或蘑菇類,種類較多,常見于熱帶、亞熱帶地區,也是我國或廣東省“南藥”的重要或代表性品種。赤芝是目前被收入中國藥典的二個靈芝品種之一,團隊過去曾對其進行過多次研究,根據OSMAC(one strains many compounds)原理,此次研究選擇云南永勝地區產的赤芝進行研究,晏永明博士等從中發現一個具有莽草酸、甲戊二羥酸、丙酮酸三條生物合成途徑參與的“籠狀”的雜萜分子(Lucidumone),由于其含量低微,給挖掘其藥理作用帶來挑戰。COX-2是經典的非甾體類抗炎藥物發現的重要靶點,曾誕生重磅炸彈式藥物如賽來替布(Celecoxib)。近年來研究發現,眾所周知的解熱鎮痛藥物阿司匹林的抗炎機制也與COX-2密切相關。我們首先發現Lucidumone可選擇性抑制COX-2酶活性,Lucidumone是外消旋體,手性拆分后 (?)-Lucidumone的活性明顯優于右旋異構體的活性,通過基于小分子配體與受體生物大分子相互作用的分子對接,研究人員成功篩查到(?)-Lucidumone與人源COX-2一系列可能的結合位點并采用定點突變技術構建了COX-2蛋白相應位點突變體。通過對突變體與化合物的體外結合能力及酶活性抑制參數的鑒定,研究人員發現,COX-2第385位的酪氨酸殘基(Tyr 385)對于(?)-Lucidumone對COX-2的抑制效應至關重要。Tyr 385位點突變后,(?)-Lucidumone對COX-2酶活的抑制效應顯著降低。這表明(?)-Lucidumone可能直接結合COX-2的Tyr 385位點進而抑制COX-2活性。盡管Tyr 385也是Celecoxib的結合位點,該研究卻發現了作用于此位點的嶄新骨架結構,為新一代抗炎藥物研究奠定了基礎。該論文近日被有機化學領域TOP期刊Organic Letters在線發表(原文鏈接:https://doi.org/10.1021/acs.orglett.9b02840),并被遴選為當期雜志封面。程永現是本論文的通訊作者,晏永明、張昊星及劉歡為論文的共同第一作者。
該研究受到國家杰出青年科學基金(81525026)、NSFC-云南聯合基金重點項目(U1702287)及國家重點研發計劃(2017YFA0503900)等項目資助。


圖2 “如意草”靈芝及其中“籠狀”雜萜分子Lucidumone被遴選為Org. Lett.封面文章,圖片來源:程永現課題組
研究成果鏈接:
1. https://pubs.acs.org/doi/full/10.1021/acs.orglett.9b00423
2. https://pubs.acs.org/doi/full/10.1021/acs.orglett.9b02840?source=chemport